Free circuit diagrams


Bookmark and Share
Related
Contact
email: jokam85@gmail.com
privacy policy

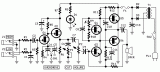
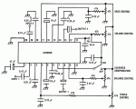
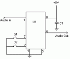
Audio - list of circuit diagrams

pages: 1 2 3


pages: 1 2 3

Link to this page for forums and blogs:
All content on this site is provided as is and without any guarantee on any kind, implied or otherwise. We cannot be held responsible for any errors, omissions, or damages arising out of use of information available on this web site. The content in this site may contain COPYRIGHTED information and should not be reproduced in any way without prior permission from the authors. Be aware! Electricity can kill!

www.free-circuit-diagrams.com © 2008.
page generated in :0.0267